Friday April 2026

হটলাইন

সেবা এবং ধাপ

নং শিরোনাম সেবার ধাপ কার্যকলাপ
  
সেতু কালভার্ট নির্মাণ দেখুন
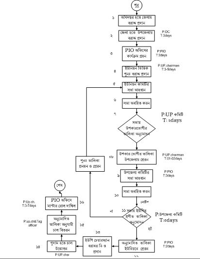
কাবিখা / কাবিটা(সাধারণ) দেখুন
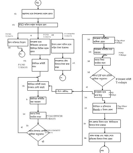
ভিজিএফ কর্মসূচী দেখুন
অতি দরিদ্রদের জন্য কর্মসংস্থান কর্মসূচী দেখুন
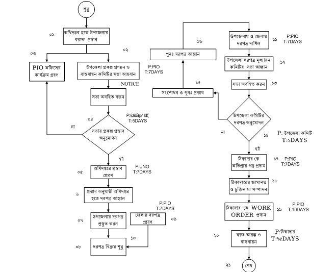
টি, আর (বিশেষ)কর্মসূচীর প্রসেস ম্যাপ দেখুন
কাবিখা/কাবিটা (বিশেষ) কর্মসূচীর প্রসেস ম্যাপ দেখুন
দেখছেন ১ থেকে ৬ পর্যন্ত, মোট ৬ এন্ট্রি

এক্সেসিবিলিটি

স্ক্রিন রিডার ডাউনলোড করুন